Rozšířené hledání} Informace o členství Kontaktní informace Seznam uživatelů Kalendář Spřátelené weby Honda-club.cz Přihlásit se k emailu
[2]
Linka Uživatelské skupiny Linka Galerie avatarů Linka Kdo je online Linka
Linka Jak se stát členem klubu Linka Stáhnout stanovy sdružení Linka Výhody pro členy klubu Linka
  Obsah fóra Honda-club.cz   
POmoc nejde mi ventilator na chladic Rover 400
Fórum: Elektroinstalace
0
Pomohlo ti toto téma?   
Zobrazit příspěvky z předchozích:
 Řadit příspěvky dle: 
Zaslat odpověď



  Strana 1 z 1
SmartPalo je teď offline  SmartPalo
0
PříspěvekZaslal: 5.8.2008 , 17:20   Citovat  

Pozdravujem neviem ci to nieje drze pytat sa na tomto fore na anglicaka ale to ich forum je nejake mrtve tak sa obraciam s prosbou sem na Vas aktivnych.Chcel by som vyriesit zahadu preco mi nejde ventilator na chladici mam Rover 400 1.6 1999 manual.co by som mohol prekontrolovat pripadne co je od coho zavisle.Skusenosti s elektrikou mam velmi dobre ale neviam kde zacat v aute.Dakujem Vam
   Pomohl ti příspěvěk? Návrat  
    
Zobrazit informace o autorovi  Odeslat soukromou zprávu
Příspěvky: 4 H+ body: 0  
PAKO je teď offline  PAKO
5 háček
0
PříspěvekZaslal: 5.8.2008 , 17:45   Citovat  

začal bych příslušnou pojistkou...a na hlaní stránce si najdi manuál na adekvátní hondu versur rover
   Pomohl ti příspěvěk? Návrat  
    
Zobrazit informace o autorovi Osobní garáž Odeslat soukromou zprávu
Příspěvky: 6138 H+ body: 0 1978 110R coupé  
doktorshondou je teď offline  doktorshondou
3 háčka
Členství: Žádné
0
PříspěvekZaslal: 5.8.2008 , 18:43   Citovat  

nejdriv bych prosel ty pojistky, pak najdi cidlo co ten ventilator spina a zjisti jestli na nekterem kontaktu je napeti 12V(zkus i zapnout zapalovani na roznute kontrolky), meli by do cidla vest dva vodice, pokud na jednom bude napeti tak se neboj a spoj oba vodice do hromady, jen davej pozor at se ti nedotknou kostry. pokud se ti ventilator rozbehne tak je cidlo spatne,pokud ne a je na vodici napeti tak asi je spatny ventilator.jeste zkus pripojit na vetilator napeti a uvidis jestli se zatoci. hodne uspechu. Úsměv
   Pomohl ti příspěvěk? Návrat  
    
Zobrazit informace o autorovi Osobní garáž Odeslat soukromou zprávu
Příspěvky: 1179 H+ body: 0 1997 Civic Vti  
Wayne je teď offline  Wayne
Moderátor
Členství: Žádné
0
PříspěvekZaslal: 5.8.2008 , 20:39   Citovat  

doktorshondou napsal:
...pokud ne a je na vodici napeti...

Zapominas,ze pan je cizinec,musis povedať drôt - na Slovensku nemuze byt napeti na vodici,ten (drajvr) muze byt leda tak napjaty pořádnej výtlem .Jinak pardon za offtopic ,ale jak jsem to videl,nemohl jsem si pomoct...
S tim cidlem souhlasim,spaleny motor sahary jsem jeste nevidel (jen zadreny,neslo pohnout listy),ale jak tady onehda psal Rom,cidlo muze byt i jednodrat pobliz olejovyho filtru.
   Pomohl ti příspěvěk? Návrat  
    
Zobrazit informace o autorovi  Odeslat soukromou zprávu
Příspěvky: 2450 H+ body: 0  
Robik je teď offline  Robik
4 háčka
Členství: Žádné
0
PříspěvekZaslal: 5.8.2008 , 21:49   Citovat  

Já řešil ten samí problém na Civicu u mamky....a byla to blbůstka..nějaký idiot vypojil konektor...tak se mrkni jestli tam je vůbec zapojený a jde do něho proud...
   Pomohl ti příspěvěk? Návrat  
    
Zobrazit informace o autorovi Osobní garáž Odeslat soukromou zprávu
Příspěvky: 3080 H+ body: 0 2015 Civic  
SmartPalo je teď offline  SmartPalo
0
PříspěvekZaslal: 6.8.2008 , 5:29   Citovat  

Dakujem Vam za prispevky akurat som prisiel z prace tak som potajme dufal ze budu nejake odpovede. A kludne mozte pisat cesky Ja rozumiem HaHaaa hned ako vstanem sa na to vrhnem a potom budem otravovat dalej. Dakujem
   Pomohl ti příspěvěk? Návrat  
    
Zobrazit informace o autorovi  Odeslat soukromou zprávu
Příspěvky: 4 H+ body: 0  
doktorshondou je teď offline  doktorshondou
3 háčka
Členství: Žádné
0
PříspěvekZaslal: 6.8.2008 , 12:03   Citovat  

Wayne napsal:
Zapominas,ze pan je cizinec,musis povedať drôt - na Slovensku nemuze byt napeti na vodici,ten (drajvr) muze byt leda tak napjaty pořádnej výtlem .Jinak pardon za offtopic ,ale jak jsem to videl,nemohl jsem si pomoct...
S tim cidlem souhlasim,spaleny motor sahary jsem jeste nevidel (jen zadreny,neslo pohnout listy),ale jak tady onehda psal Rom,cidlo muze byt i jednodrat pobliz olejovyho filtru.

VIDIS ZE ROZUMI Velmi šťastný
   Pomohl ti příspěvěk? Návrat  
    
Zobrazit informace o autorovi Osobní garáž Odeslat soukromou zprávu
Příspěvky: 1179 H+ body: 0 1997 Civic Vti  
Wayne je teď offline  Wayne
Moderátor
Členství: Žádné
0
PříspěvekZaslal: 6.8.2008 , 15:31   Citovat  

Vidis,ze si rad delam :(jsem sprostý jako dlaždič, ale polepším se): Mr. Green
   Pomohl ti příspěvěk? Návrat  
    
Zobrazit informace o autorovi  Odeslat soukromou zprávu
Příspěvky: 2450 H+ body: 0  
SmartPalo je teď offline  SmartPalo
0
PříspěvekZaslal: 16.8.2008 , 11:53   Citovat  

No pisem ako som slubil na nic som neprisiel.cidla ako to popisujete mam asi 4 ktore je to spravne??? a dalsi problem co asi mam je ze ked zapnem klimu tak nepocujem na motore ziadnu zmenu a ani sa mi netoci vrtula na chladici.Takze suma sumarum mam dve vrtule a obe stoja ako pribite.Ale zapecene niesu.
   Pomohl ti příspěvěk? Návrat  
    
Zobrazit informace o autorovi  Odeslat soukromou zprávu
Příspěvky: 4 H+ body: 0  
PreludeZ je teď offline  PreludeZ
Administrátor
Členství: Žádné
0
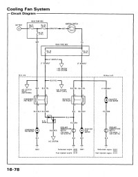
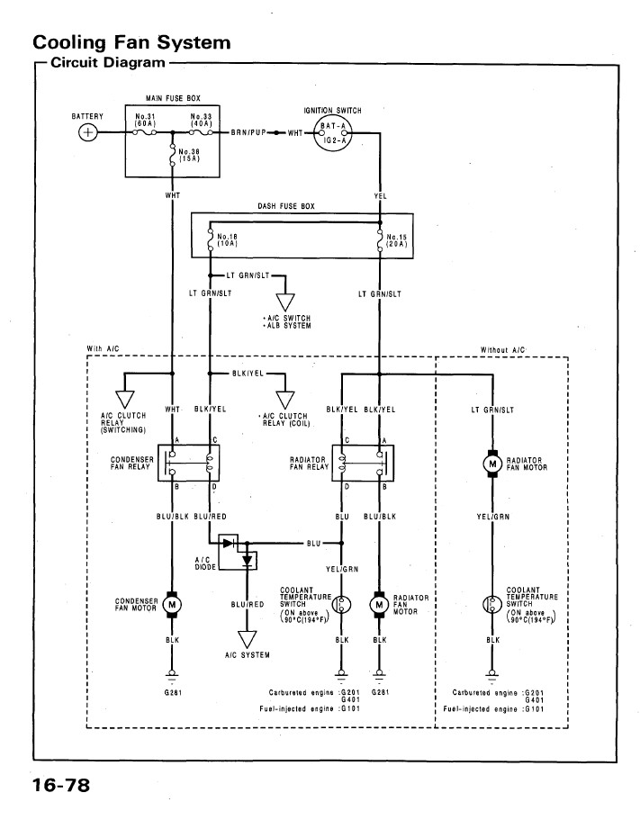
PříspěvekZaslal: 17.8.2008 , 10:50   Citovat  

SmartPalo napsal:
No pisem ako som slubil na nic som neprisiel.cidla ako to popisujete mam asi 4 ktore je to spravne??? a dalsi problem co asi mam je ze ked zapnem klimu tak nepocujem na motore ziadnu zmenu a ani sa mi netoci vrtula na chladici.Takze suma sumarum mam dve vrtule a obe stoja ako pribite.Ale zapecene niesu.

hele co pro tebe mám Úsměv
takhle se ti to bude líp hledat, je to z manuálu na concerto odkaz


C17.8.2008-10.46.55.jpg

Zobrazení obrázku v plné velikosti.
C17.8.2008-10.46.55.jpg, 157.35 kB

C17.8.2008-10.47.11.jpg

Zobrazení obrázku v plné velikosti.
C17.8.2008-10.47.11.jpg, 93.4 kB

C17.8.2008-10.47.25.jpg

Zobrazení obrázku v plné velikosti.
C17.8.2008-10.47.25.jpg, 73.06 kB

C17.8.2008-10.47.39.jpg

Zobrazení obrázku v plné velikosti.
C17.8.2008-10.47.39.jpg, 111.37 kB
   Pomohl ti příspěvěk? Návrat  
    
Zobrazit informace o autorovi Osobní garáž Odeslat soukromou zprávu
Příspěvky: 4971 H+ body: 31 1995 Prelude VTEC  
SmartPalo je teď offline  SmartPalo
0
PříspěvekZaslal: 18.8.2008 , 17:19   Citovat  

Prelude dakujem ti velmi pekne hned kukam a palim k autu
   Pomohl ti příspěvěk? Návrat  
    
Zobrazit informace o autorovi  Odeslat soukromou zprávu
Příspěvky: 4 H+ body: 0  

  Obsah fóra Honda-club.cz   
POmoc nejde mi ventilator na chladic Rover 400
Fórum: Elektroinstalace
0
Pomohlo ti toto téma?   
Zobrazit příspěvky z předchozích:
 Řadit příspěvky dle: 
Zaslat odpověď



 Časy uváděny v GMT + 1 hodina  
    
Nemůžete odesílat nové téma do tohoto fóra.
Nemůžete odpovídat na témata v tomto fóru.
Nemůžete upravovat své příspěvky v tomto fóru.
Nemůžete mazat své příspěvky v tomto fóru.
Nemůžete hlasovat v tomto fóru.
Můžete k příspěvkům připojovat soubory
Můžete stahovat a prohlížet přiložené soubory
Nemůžete moderovat Vaše témata v tomto fóru.



Board Security

(104575 útoků)
::  www.honda-club.cz  :: Témata RSS TOPlist

[ Čas: 0.1634s ][ Dotazy: 71 (0.0305s) ][ GZIP on - Debug on ]